welcome stranger!!!
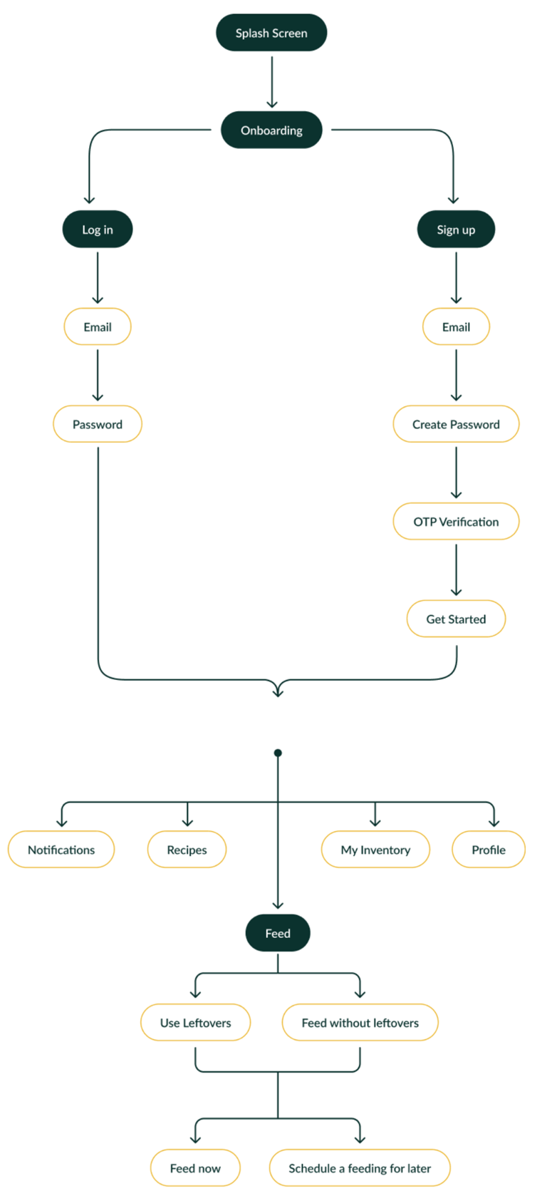
Wiggle
Healthy food maker for pets
Duration: 4 months
Year: 2022
Teammates: Öykü Şahintaş, Batuhan Sütbeyaz, Utku Baylan, Ecenur Işık, Oğulcan Öztürkmen, Hakan Durmaz
Mentors: Doç. Dr. Adil Oran, Prof. Dr. Hami Alpas, Dr. Serkan Alkan
My role: Research, Idea generation, Sketching, UX&UI design
In cooperation with: Arçelik














Field & User Research








































